您好!欢迎光临浙江省清洗保洁行业协会,我们竭诚为您服务,期待与您合作!
定制咨询热线0571-81902645
浙江省清洗保洁行业协会
您的位置:首页 > 协会动态 > 通知公告
在线留言

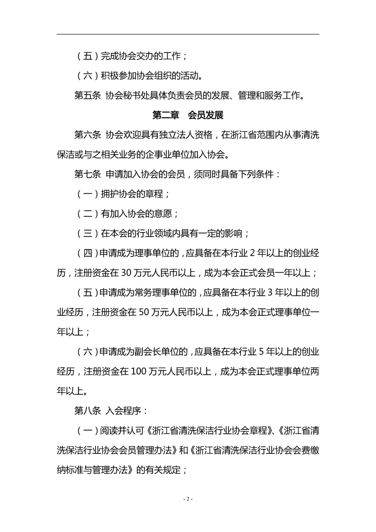
浙江省清洗保洁行业协会

联系人:李华
手 机:15336504992
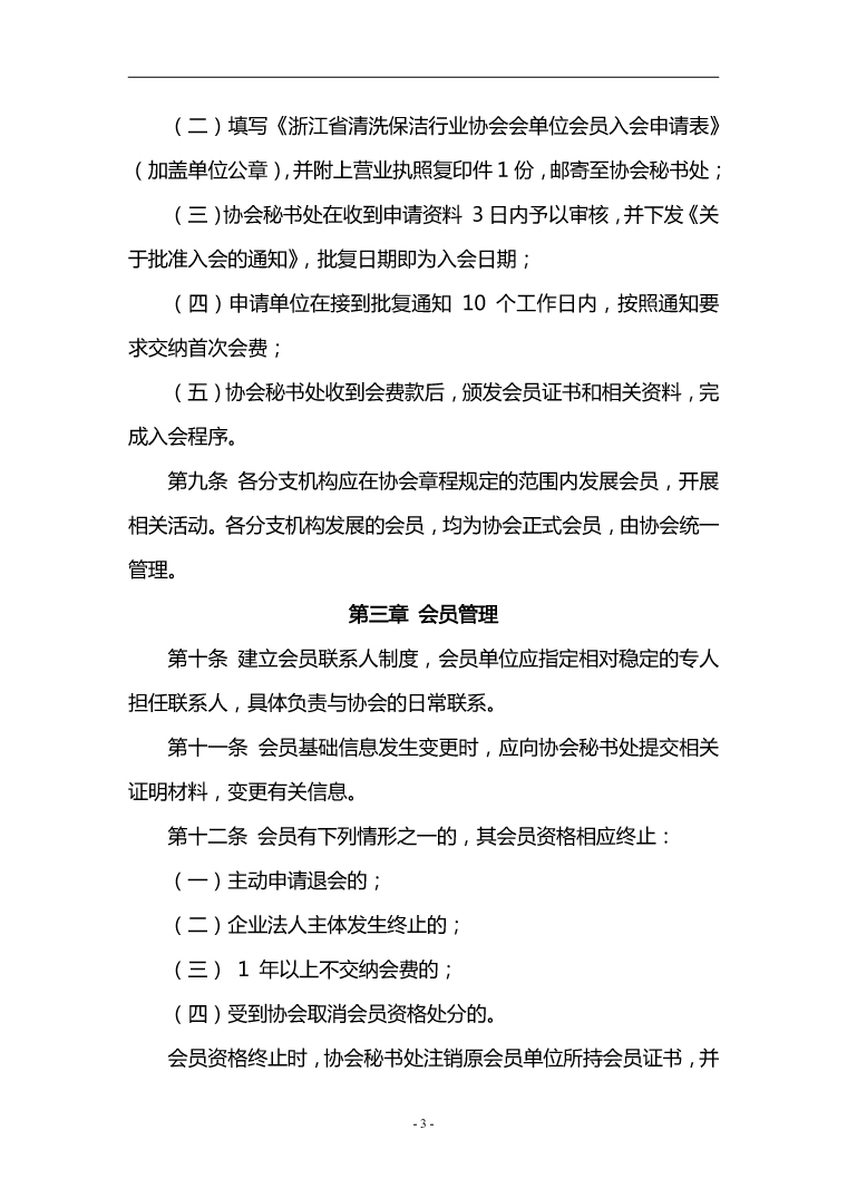
电 话:0571-81902645
地 址:杭州市西湖区余杭塘路928 号西溪园3 号楼北楼1108室

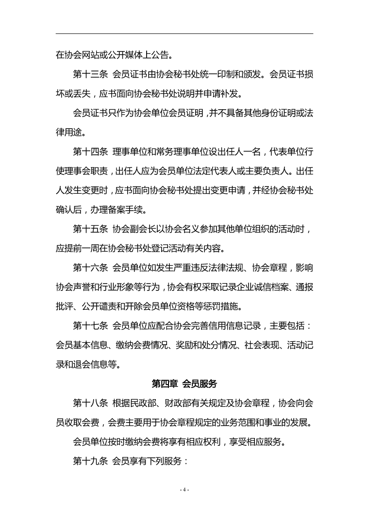
会员管理办法

发布时间:2024-03-12人气:17

(编辑:秘书处)


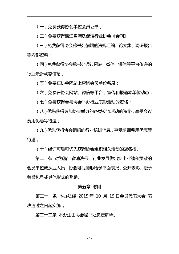
0571-81902645